0574-27659710
新闻资讯
行业资讯
速看!GB/T 29606-2026《不锈钢真空杯》新国标发布!新旧版核心差异一文读懂。
发表时间:2026-03-16     阅读次数:     字体:【

速看!GB/T 29606-2026《不锈钢真空杯》新国标发布!新旧版核心差异一文读懂。

小欧 SOTC尚欧检测
2026年3月11日 15:22

点击蓝字 关注我们

图片
图片
图片

国家市场监督管理总局(国家标准化管理委员会)2026 年 1 月 28 日批准发布GB/T 29606-2026《不锈钢真空杯》 ,将于2027 年 2 月 1 日实施,全面替代 GB/T 29606-2013 版旧标。

图片
图片

智能保温杯

图片




1

新标适用范围

适用于盛装冷热水、饮料等液体,主体采用不锈钢材料加工成型,具有保温功能的真空器具。

重点

新旧标准对比变化

更改了标准范围




2

标准基础信息对比

图片




3

术语和定义

重点

新标准

不锈钢真空杯(瓶、壶)

主体

内胆

外壳

内塞

口径

公称容积

弹跳翻盖

可拆卸部件

饮用突出物

吸管

拒真率

认假率


重点

新旧标准对比变化

  • 更改了术语“不锈钢真空杯(瓶、壶)”“内胆”“内塞”“公称容积”的定义。

  • 增加了术语“主体”“弹跳翻盖”“可拆卸部件”“饮用突出物”“吸管”“拒真率”“认假率”及其定义。

  • 删除了术语“杯身(瓶身、壶身)”“容量”及其定义。




4

新标准新增要求

重点

防喷溅性能

验证产品符合现行法规,准备相应文件(技术文档、测试报告、符合性声明等)。

重点

出水量

5.7 出水量

盖(塞)设有出水口的产品,经6.7试验后,应出水顺畅,且公称容积大于200mL且小于1L的产品出水量不应小于100mL ,公称容积大于或等于1L的产品出水量不应小于200mL。

:带吸管、吸嘴的产品,以吮吸方式饮水状态下的出水量,不作要求。

重点

弹跳翻盖

5.8 弹跳翻盖

有弹跳翻盖的产品,应设有闭锁装置,且功能正常。

注:预定盛装60 ℃以下液体的产品,不作要求。

重点

可拆卸部件

5.9 可拆卸部件

明示儿童适用的产品,应符合 GB/T42762—2023中4.8.1的要求。

重点

饮用突出物和吸管

5.10 饮用突出物和吸管

明示儿童适用的产品,应符合 GB/T42762—2023中4.8.2的要求。

重点

防水性能

5.19 防水性能

内置电子组件的部件,防水等级应不低于 GB/T4208—2017中规定的IPX6。

注:明示不具备防水性能的内置电子组件的部件,不作要求。

重点

显示功能

5.20 显示功能

5.20.1 具有显示功能的产品,按6.20.1试验后,应功能正常。

5.20.2 具有温度显示功能的产品,按6.20.2试验后,温度显示偏差应不超过±5.0 ℃。

重点

通信功能

5.21 通信功能

具有通信功能的产品,应能以无线方式与智能终端进行数据传输。

重点

密码锁

密码锁

5.22 密码锁

配备密码锁的产品,密码应能设置。除设定密码外,应无法开锁。

重点

指纹锁

5.23 指纹锁

5.23.1 通过指纹识别控制杯(瓶、壶)盖开合的产品,指纹应能设置,并能通过设定的指纹解锁。

5.23.2 产品通过指纹解锁的拒真率应小于5%。

5.23.3 产品通过指纹解锁的认假率应小于1%。

重点

设定功能

5.24 设定功能

产品使用说明中明示的功能,应正常。




5

材料要求

图片

重点

变化:

  • 删除了食品安全的相关要求和试验方法。

  • 删除了“感官要求”“添加剂”的相关要求和试验方法。




6

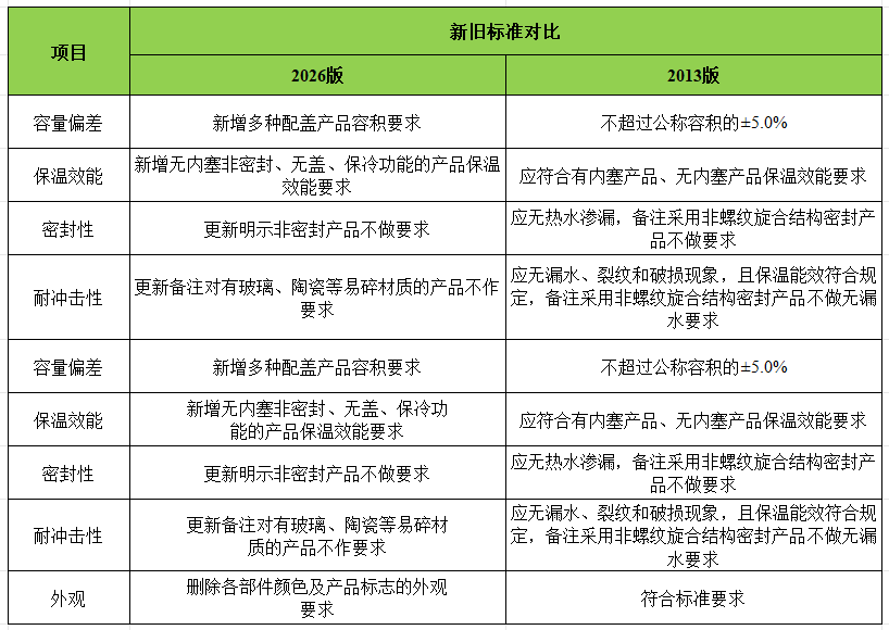
新旧标准测试要求对比

图片

重点

变化:

  • 更改了产品分类方式

  • 更改了“容积偏差”的要求和试验方法

  • 更改了“保温效能”的要求和试验方法

  • 更改了“密封性”的要求和试验方法

  • 更改了“耐冲击性”的要求

  • 更改了“涂层的附着力”的要求

  • 删除了使用性能,修改整合到设定功能中

  • 更改了“标志”的要求

  • 更改了“标签”的要求,明确了明示商标或生产者名称

  • 更改了“使用说明书”的要求.删除了“不得使用洗碗机清洗"等注意事项要求




7

纺织性能:

更改了“纺织类产品附件”的要求,将背带、吊带色牢度按照GB/T 3922《纺织品 色牢度试验 耐汗渍色牢度》测试后应符合GB/T 251-2008《纺织品 色牢度试验 评定沾色用灰色样卡》中规定的3级以上要求扩大到对于产品上所有纺织类产品附件的要求。




8

SOTC 温馨提示

GB/T 29606-2026 是针对不锈钢材料加工成型的真空杯等真空器具制定的推荐性产品标准,对产品的原材料物理性能卫生安全等关键指标提出了明确且严格的技术要求。SOTC 建议相关生产企业充分认识产品不达标可能带来的质量安全风险,进一步强化不锈钢真空杯瓶、壶等日用器具的质量管控,持续完善产品质量安全保障体系,满足市场准入与消费安全要求。

关于GB/T 29606-2026《不锈钢真空杯》新国标相关项目有任何疑问或有相关检测需求,请随时与我们联系(王女士 13732110828),尚欧检测(SOTC)为企业提供风控、筛选、检测及技术支持为一体的一站式服务。我们将竭诚为您服务!

SOTC

图片


 
上一篇:卫生巾新国标落地!GB/T 8939-2025《卫生巾(护垫)》新标准让你的贴身守护全面升级。
下一篇:没有了
Copyright © 2016-   宁波尚欧检测技术服务有限公司
SOTC(Ningbo) Co., Ltd    All Rights Reserved.   浙ICP备2021001830号 

友情链接: 中国合格评定国家认可委员会 国家市场监督管理总局 百度 网站地图

0574-27659710